Allgemeine Informationen
Wirtschaft und Gesellschaft stehen vor einem umfassenden Transformationsprozess. Die beruflichen Schulen des Landes reagieren darauf vorausschauend, um die Schülerinnen und Schüler bestmöglich auf die Anforderungen in Beruf und Studium vorzubereiten.
Zur Weiterentwicklung der beruflichen Schulen im Rahmenkonzept der operativ eigenständigen Schule (OES) hat das Kultusministerium daher das Innovationsprojekt „innolabBS“ auf den Weg gebracht.
Weiterführende Informationen
Beginnend ab dem Schuljahr 2024/2025 erproben ausgewählte Projektschulen neue Ansätze, um die Schülerinnen und Schüler bestmöglich auf die Zukunft vorzubereiten.
- Kriterien: Verbesserung der Lernergebnisse, Übertragbarkeit
- Dauer: 3 Jahre
-
Umfang:
- Tranche 1: 49 Projekte, 53 Schulen ab September 2024
- Tranche 2: 29 Projekte, 34 Schulen ab Februar 2026 - Format: Entwicklungsprojekte der Einzelschulen
- Rahmen: Ziel- und Leistungsvereinbarung
Im Rahmen des Projekts innolabBS werden die oben dargestellten Ziele verfolgt.
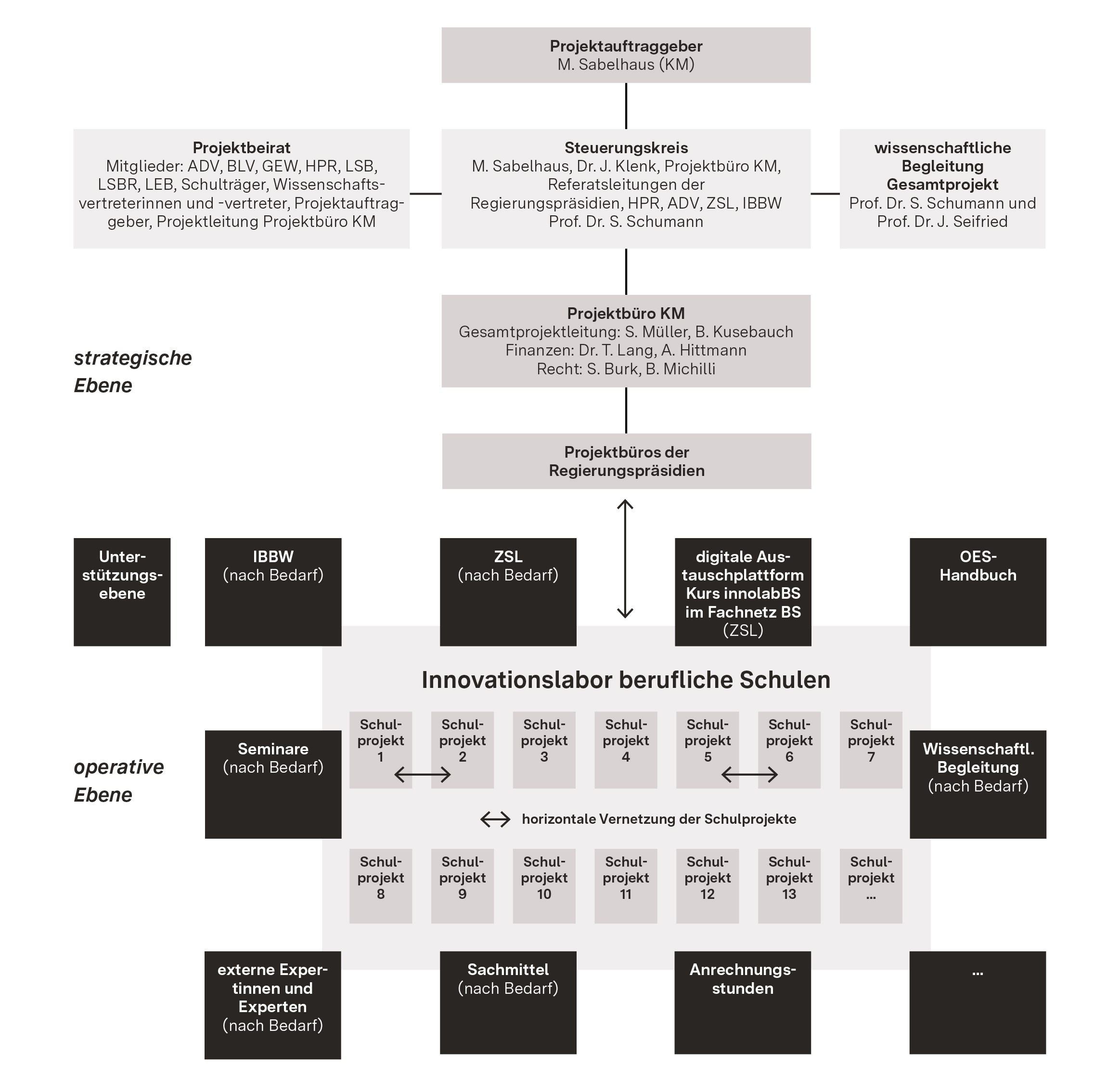
Das Projektorganigramm visualisiert die Organisation des Projektes mit Zuständigkeiten sowie Kommunikations- und Informationswegen.
Themen der Projektschulen
Thematisch geht es beim Projekt innolabBS um die Erprobung innovativer Ideen in den Clustern neue Schulkultur, neue Lernkultur, neue Technologien, Demokratiebildung, Bildung für nachhaltige Entwicklung, Lebenskompetenzen und Modifikation von Bildungsgängen.
Innerhalb dieser Cluster sind die Projekte Themenfeldern zugeordnet, um den Austausch von Erfahrungen und Erkenntnissen zu fördern und die Schulen passend zu unterstützen. So können die Schulen voneinander profitieren und gemeinsam innovative Ansätze entwickeln, die den systemischen Entwicklungsprozess der beruflichen Schulen in Baden-Württemberg insgesamt beschleunigen und mit starken Impulsen versehen.
Die Cluster von innolabBS:
Agile Schule
it.schule Stuttgart – Tranche 1: Entwicklung und Implementierung von agilen Arbeitsweisen
Die Schul- und Unterrichtsentwicklung basiert auf einem an der Schule implementierten, agilen Prozess- und Projektmanagement, das die Besonderheiten einer beruflichen Schule berücksichtigt.
Philipp-Matthäus-Hahn-Schule Balingen – Tranche 1: Operativ Eigenständiges Team für die Schulart AVdual
Im Rahmen des Projektes organisiert und steuert das operativ eigenständige Team „OET AVdual“ die duale Ausbildungsvorbereitung eigenverantwortlich, multiprofessionell und agil.
Neue Formen der Zusammenarbeit
Albert-Einstein-Schule Ettlingen – Tranche 2: Vom Lehrerteam zur Beruflichen Teamschule im Münchner Lernhauskonzept
Die Albert‑Einstein‑Schule Ettlingen bezieht 2026 ein nach dem Münchner Lernhauskonzept gebautes Schulgebäude. Clusterstrukturen und multiprofessionelle Teams ermöglichen flexible Lernräume und stärken kollaborative Unterrichtsformen.
Alfons-Kern-Schule Pforzheim (5 Schulen) – Tranche 1: Förderung der Zusammenarbeit von Lehrkräften verschiedener beruflicher Schulen am Beispiel der Implementierung von Künstlicher Intelligenz (KI) im Unterrichtsfach Deutsch
Die Schulleitung verfügt über Steuerungswissen, um die Zusammenarbeit zwischen Lehrkräften verschiedener Schulen zu fördern und die Unterrichtsqualität durch einen schulübergreifenden Austausch von unterschiedlichen pädagogischen Ansätzen zu steigern.
Die weiteren teilnehmenden Schulen:
- Carl-Theodor-Schule Schwetzingen
- Handelslehranstalt Bruchsal
- Hans-Freudenberg-Schule Weinheim
- Robert-Schuman-Schule Baden-Baden
Schulabsentismus
Johannes-Gutenberg-Schule Heidelberg – Tranche 2: "DASEIN" - Bildung braucht Präsenz (ein ganzheitliches Konzept gegen Schulabsentismus)
Die Schule entwickelt ein ganzheitliches Konzept gegen Schulabsentismus, das physische, emotionale und soziale Teilhabe stärkt. In Kooperation mit der Stadt Heidelberg entstehen präventive und nachhaltige Maßnahmen zur Förderung von Selbstwirksamkeit und zur aktiven Einbindung in den Lernprozess.
Johann-Philipp-Bronner-Schule Wiesloch – Tranche 2: Ankommen – Bleiben – Mitgestalten (Prävention von Schulabsentismus durch Beziehung, Präsenz und Netzwerk)
Das Projekt verbessert den Umgang mit Schulabsentismus durch gezielte Beziehungsarbeit. Elemente der Neuen Systemischen Autorität unterstützen Lehrkräfte und fördern stabile, vertrauensvolle Bindungen zu Schülerinnen und Schülern im kaufmännischen Berufskolleg.
Walther-Rathenau-Gewerbeschule Freiburg (8 Schulen) – Tranche 2: Freiburger Ansatz für Integration und Regelmäßigkeit im Schulbesuch (FAIR-Projekt)
Alle beruflichen Schulen der Stadt Freiburg erfassen systematisch Fehlzeiten und entwickeln gemeinsam mit der Universität Stuttgart wissenschaftlich fundierte Interventionen, die systematisch in den Schulalltag überführt werden.
Die weiteren teilnehmenden Schulen:
- Edith-Stein-Schule Freiburg
- Friedrich-Weinbrenner-Gewerbeschule Freiburg
- Gertrud-Luckner-Gewerbeschule Freiburg
- Max-Weber-Schule Freiburg
- Merian-Schule Freiburg
- Richard-Fehrenbach-Gewerbeschule Freiburg
- Walter-Eucken-Gymnasium Freiburg
Systemische (neue) Autorität
Kaufmännische Schule Künzelsau – Tranche 1: Einführung und Umsetzung von Konzepten der Systemischen Autorität
Die Lehrkräfte schaffen durch das gemeinschaftlich angewendete Konzept der Systemischen Autorität und der daraus resultierenden Haltung eine ungestörte und motivierende Lernatmosphäre, die von wertschätzendem und respektvollem Miteinander geprägt ist.
Papiermacherschule Gernsbach - Schulzentrum Papiertechnik – Tranche 2: Implementierung eines gemeinsamen pädagogischen Konzepts auf Basis der „Neuen Autorität“ zur Verbesserung der Ausbildungsqualität
Die Papiermacherschule Gernsbach entwickelt ein gemeinsames Konzept der Neuen Autorität für Schule, Internat und Lernortkooperation. Der Prozess stärkt Lehrkräfte in herausfordernden Situationen, fördert eine motivierende Lernumgebung und ermöglicht ein abgestimmtes pädagogisches Handeln aller Beteiligten.
Neue Raum- und Zeitkonzepte
Ferdinand-von-Steinbeis-Schule Tuttlingen – Tranche 1: „Mutig sein!“ – Weg vom klassischen Unterricht hin zum eigenverantwortlichen, selbstorganisierten und kompetenzorientierten Lernen!
Umsetzung neuer Raum- und Zeitkonzepte sowie innovativer Lernsettings in der Fachschule für Technik und im einjährigen Berufskolleg.
Gottlieb-Daimler-Schule 2 Sindelfingen – Tranche 2: Offener Lernbereich am Technischen Gymnasium Umwelttechnik (TGU)
In einem offenen Lernbereich arbeiten Schülerinnen und Schüler selbstständig oder im Team an Lerninhalten, begleitet von geschulten Lehrkräften. Kooperative Methoden und eine moderne Lernumgebung fördern ein selbstorganisiertes und nachhaltiges Lernen.
Max-Weber-Schule Sinsheim – Tranche 1: Projekt Lernraum
Ein Lernraum mit digitaler Lernbegleitung und abgestimmten pädagogischen Strukturen ermöglicht den Schülerinnen und Schülern ein selbstgesteuertes und individuelles Lernen und fördert dadurch die Selbstwirksamkeitserwartung der Lernenden.
Merian-Schule Freiburg – Tranche 2: Lernzeit+ (Zeit und Raum für selbstgesteuertes Lernen im beruflichen Gymnasium)
De Merian-Schule entwickelt mit „Lernzeit+“ ein Modell für das berufliche Gymnasium, das selbstorganisiertes Lernen mit innovativer Raumnutzung verbindet. Schülerinnen und Schüler übernehmen Verantwortung für ihren Lernprozess, setzen Schwerpunkte, planen ihre Zeit und wählen passende Lernräume.
Werner-von-Siemens-Schule Mannheim – Tranche 2: Paradigmenwechsel – Vom lehrergeführten Unterricht zum offenen, eigenverantwortlichen Lernen in der Berufsschule
Das Projekt entwickelt eine schülerzentrierte Lernumgebung mit offenen Lernzeiten, Projekten und agilen Methoden zur Stärkung berufsrelevanter Kompetenzen. Im Fokus stehen selbstbestimmtes, kompetenzorientiertes Lernen und professionelle Lernbegleitung in Elektro‑ und IT‑Ausbildungsberufen.
Operativ eigenständiger Ressourceneinsatz
Peter-Bruckmann-Schule Heilbronn – Tranche 2: Operativ eigenständiger Ressourceneinsatz in Abhängigkeit der schulischen Erfordernisse
Das Stundenbudget wird flexibel und bedarfsorientiert für Lerngruppen eingesetzt. Zusätzliche Ressourcen entstehen durch kooperative Projekte verschiedener Bildungsgänge, sodass der Gesamtressourceneinsatz ausgeglichen bleibt und passgenaue Unterrichtsangebote bei reduziertem Verwaltungsaufwand möglich werden.
Makerspace & Skills-Labs
Balthasar-Neumann-Schule II Bruchsal – Tranche 2: Technisches Innovationslabor als regionaler MINT-Lernort
Das technische Innovationslabor macht verschiedene Fachgebiete praxisnah erlebbar, unterstützt den Unterricht in Sprachklassen und fördert die Berufliche Orientierung in Kooperation mit allgemeinbildenden Schulen sowie der Hochschule Karlsruhe.
Berufliches Schulzentrum Waldkirch – Tranche 1: Makerspace zur Bündelung der Themen KI und Nachhaltigkeit
Das Berufsschulzentrum Waldkirch fördert seine Schülerinnen und Schüler im Bereich Technologie, Informatik sowie bei kreativer Problemlösung und bietet niederschwelligen Zugang zu modernen Technologien. Dies ermöglicht interessierten Personen, eigene Ideen umzusetzen und praktische Erfahrungen zu sammeln.
Gewerbliche Schule Bad Mergentheim – Tranche 2: Ausbau von Making
Im MakerSpace werden 3D‑Druck, Augmented Reality (AR), Virtual Reality (VR) und Künstliche Intelligenz (KI) für verschiedene Ausbildungsberufe entwickelt und erprobt. Der Raum steht auch umliegenden Schulen offen, ergänzt durch ein Reparatur‑Café und eine Schülerfirma, deren Erlöse einkommensschwache Lernende unterstützen.
Handelslehranstalt Bühl – Tranche 1: Explain it to a friend
In einem Videolabor erstellen Schülerinnen und Schüler selbstorganisiert Erklärvideos zu Unterrichtsinhalten. Leistungsstarke Lernende vertiefen ihr Wissen durch die Produktion, während andere die Videos zur individuellen Lernunterstützung nutzen.
Helen-Keller-Schule Weinheim – Tranche 1: Vom Demoraum zur Skillslab-Einheit – Unterricht in der Pflegeausbildung didaktisch innovativ weiterentwickeln
Neue Unterrichtskonzepte für die Skillslab-Einheit ermöglichen eine innovative und praxisnahe Pflegeausbildung auf Basis von Simulationen und kameragestützter Reflexion (Video-Debriefing-System).
Kaufmännische Schule Ehingen – Tranche 1: Vernetztes Lernen mit neuen Technologien
Die Lehrkräfte und die Schülerschaft arbeiten mit einem Zukunftslabor, das durch seine praxisnahe und innovative Lernumgebung direkte Erfahrungen mit neuen Technologien ermöglicht und durch das technisch-pädagogische Gesamtkonzept vielfältige Fertigkeiten, aber auch die Entwicklung kritischer Kompetenzen fördert.
Werner-von-Siemens-Schule Mannheim – Tranche 1: Kompetenzförderung durch Einrichten eines Makerspaces und den Einsatz künstlicher Intelligenz in Unterrichtsprojekten
Projekte und Workshops in einer innovativen Lernumgebung (Makerspace mit KI-Einsatz) fördern zukunftsorientiert die Handlungskompetenz der Lernenden im zweijährigen Berufskolleg für informationstechnische Assistenten und der Fachschule sowie die Berufliche Orientierung der Schülerinnen und Schüler der Zubringerschulen.
Wilhelm-Maybach-Schule Heilbronn – Tranche 2: Planung, Einrichtung und Umsetzung eines Makerspaces im AVdual
Im Makerspace arbeiten Schülerinnen und Schüler in der Ausbildungsvorbereitung eigenverantwortlich an verschiedenen Projekten wie Programmierung, Kunst und Handwerk. Geschulte Lehrkräfte begleiten die Lernphasen. Der Makerspace stärkt selbstorganisiertes Lernen und verbindet Theorie mit praktischen Erfahrungen.
Individuelles Lernen
Berufliche Schule Bad Krozingen – Tranche 2: Weiterentwicklung und Verbesserung des Projekts "modulare Medienkompetenzentwicklung zur Stärkung von individualisiertem, selbstverantwortlichem und demokratischem Lernen"
Das Projekt stärkt die kritische Medienkompetenz durch reflektierte Mediennutzung, verantwortungsbewussten Umgang mit digitalen Räumen, diskriminierungsfreie Kommunikation, demokratiebezogene Informationsbewertung sowie den konstruktiven, reflektierten Einsatz von KI im Unterricht.
Berufliches Schulzentrum Hechingen – Tranche 1: Individuelle Förderung der Lernenden an beruflichen Gymnasien im Fach Mathematik in Verbindung mit Lehrkräftegewinnung für Berufliche Schulen im ländlichen Raum
Die Lehrkräfte fördern und unterstützen Schülerinnen und Schüler am beruflichen Gymnasium individuell in Kooperation mit Lehramtsstudierenden aus dem Fachbereich Mathematik der Universität Tübingen.
Friedrich-List-Schule Mannheim – Tranche 1: FutureSkills Lab (Einsatz KI-basierter Feedback-Tools zur Förderung innovativer Unterrichtsmethoden im 21. Jahrhundert)
Die Schülerinnen und Schüler im Ausbildungsberuf Kaufmann/Kauffrau für Versicherungen und Finanzanlagen erwerben durch den Einsatz von KI-basierten Feedback-Tools eigenverantwortlich fachliche und überfachliche Kompetenzen.
Gewerbliche Schule Lahr – Tranche 1: Entwicklung von niveaudifferenzierten Lehr- und Lernmaterialien mit Unterstützung künstlicher Intelligenz (KI) in den Schularten AV und VABO
Mithilfe von Künstlicher Intelligenz erstellen die Lehrkräfte niveaudifferenzierte Lehr- und Lernmaterialien für heterogene Lerngruppen in den ausbildungsvorbereitenden Klassen. KI-Agenten unterstützen dabei die individuelle Förderung und geben automatisiertes Feedback auf dem jeweiligen Sprachniveau.
Gewerbliche Schulen Donaueschingen – Tranche 1: Entwicklung und Bereitstellung niveaudifferenzierter „Lernjobs“ im schuleigenen Lernmanagementsystem in Anlehnung an das „Durmersheimer Modell“ (Gemeinschaftsschule)
Aufbau und Entwicklung eines binnendifferenzierten Aufgabenpools sowie eines Selbstlernkurses in den Fächern Physik und Mechatronik des Technischen Gymnasiums.
Gewerblich-Technische Schule Offenburg – Tranche 1: Mit KI zum Lernerfolg (Adaptive Lernprozesse durch intelligente Werkzeuge)
KI-gestützte Werkzeuge wie intelligente Tutorensysteme unterstützen die Lehrkräfte bei der Erhebung und Rückmeldung von formativem Feedback. So wird der Unterricht adaptiver gestaltet und der individuelle Lernerfolg der Schülerinnen und Schüler gesteigert.
Johanna-Wittum-Schule Pforzheim – Tranche 1: Innolab.FSP – Erzieher*innenausbildung agil
Die Lehrpersonen stärken und fördern die professionelle berufliche Handlungskompetenz der Auszubildenden in der Erzieherinnen-/ Erzieherausbildung durch agile Lernsettings.
Projektbasiertes / fächerübergreifendes Lernen
Christian-Schmidt-Schule Neckarsulm – Tranche 2: Kooperation TechnikLernende erhalten Einblicke in Zukunftstechnologien wie IT‑ und Automatisierungstechnik, Industrie 4.0 und moderne Antriebe. Gemeinsam entwickelte, niveaudifferenzierte Module fördern interdisziplinäres Denken und unterstützen die Berufliche Orientierung in berufs- und allgemeinbildenden Schulen, um Chancen in der Arbeitswelt zu verbessern.
Erich-Hauser-Gewerbeschule Rottweil – Tranche 2: Gründung der Schulfirma "Startup@EHG-Rottweil"
Die Schülerinnen und Schüler sollen einen bewussten Umgang mit Ressourcen entwickeln, indem sie sich mit Recycling, Upcycling und Reparatur sowie den sozialen, ökologischen und ökonomischen Folgen von Technik auseinandersetzen. Die Schulfirma bietet ein praxisnahes Lernfeld, das kaufmännische, technische und ethische Aufgaben verbindet.
Georg-Goldstein-Schule Bad Urach – Tranche 2: "Klasse als Betrieb" in der zweijährigen Berufsfachschule für Wirtschaft
Die Klasse arbeitet nach dem Prinzip eines Modellbetriebs: Lernende übernehmen nach einer Bewerbung feste Verantwortungsbereiche. In regelmäßigen Betriebsversammlungen werden Vorhaben vorgestellt, Themen diskutiert und Entscheidungen demokratisch getroffen, wodurch zentrale Teilhabekompetenzen gestärkt werden.
Walther-Rathenau-Gewerbeschule Freiburg – Tranche 1: MoPS IT (Modular/Projektorientiert/Schülerzentriert)
Förderung der Fach-, Sozial-, Projekt- und Lernkompetenz durch Einführung von Modulen im projektorientierten Unterricht in IT-Klassen.
Zeppelin-Gewerbeschule Konstanz – Tranche 1: Neue Lehr- und Lernkultur – fit fürs 21. Jahrhundert – Deeper Learning
Durch die Umsetzung von Deeper Learning am Technischen Gymnasium sollen die Schülerinnen und Schüler auf die moderne Lebens- und Berufswelt vorbereitet werden.
Augmented Reality (AR), Virtual Reality (VR)
Berufliche Schule für Gesundheit, Labor und Pflege Ellwangen – Tranche 1: Lernprozesse in Beruflichen Schulen mit VR, AR und KI zukunftsweisend gestalten
Die Lehrkräfte setzen VR-, AR- und KI-Anwendungen fach- und schulartübergreifend im Unterricht ein. Durch stetige Fortbildung, Evaluation und externe Kooperationspartner werden die Lernprozesse zukunftsweisend gestaltet und die Schülerinnen und Schüler erwerben qualifizierte Zertifikate.
Berufliche Schulen Bretten – Tranche 1: EduSphere AR/VR Lab
Ziel ist ein vollständig etabliertes, fächerübergreifendes AR/VR-Lernlabor, das die Lernenden befähigt, komplexe berufliche und technische Kompetenzen durch immersive und praxisnahe Lernformate zu entwickeln.
Berufliche Schule Riedlingen – Tranche 1: Berufliche Schule Riedlingen 4.0 - Generation Innovation
Die Lehrerinnen und Lehrer arbeiten mit ihrem weiterentwickelten didaktischen Konzept „BSR 4.0 – Generation Innovation“, um die Lernenden mittels zukunftsorientierter Technologien auf die veränderten Anforderungen ihrer Lebens- und Arbeitswelt vorzubereiten.
Erich-Bracher-Schule Kornwestheim – Tranche 1: VR-Projekt in der beruflichen Bildung
In Kooperation mit der Universität Konstanz werden VR-Lernwelten für den Einzelhandelsunterricht entwickelt, wissenschaftlich evaluiert und an weitere Projektschulen übertragen. Die Schülerinnen und Schüler erleben Verkaufsraumgestaltung praxisnah in virtuellen Umgebungen.
Frankenlandschule Walldürn – Tranche 2: Der Einsatz von Virtual Reality (VR) im berufsfachlichen Unterricht zur Steigerung des Lernergebnisses und nachhaltigen Lernerfolgs
Die Frankenlandschule Walldürn entwickelt neue VR‑Lernszenarien, integriert KI in virtuelle Trainingsumgebungen und erprobt den handlungsorientierten Einsatz in kaufmännischen Ausbildungsberufen. Fachtests mit der Universität Konstanz unterstützen die wissenschaftlich fundierte Weiterentwicklung.
Grafenbergschule Schorndorf – Tranche 1: Gestaltung immersiver Lernräume
Lernprozesse mit immersiven Lernräumen und Technologien in verschiedenen Berufsfeldern und Schularten befähigen die Schülerinnen und Schüler, den modernen Anforderungen der digitalen Lebens- und Berufswelt gerecht zu werden.
Karl-Arnold-Schule Biberach – Tranche 2: VRnetz - gemeinsam virtuell unterrichten
Die Karl‑Arnold‑Schule Biberach und die Berufliche Schule Riedlingen bauen ein regionales Kompetenzcluster zur pädagogisch fundierten Integration von VR/AR auf. Anwendungen werden didaktisch weiterentwickelt, curricular verankert und schulartübergreifend nutzbar gemacht.
Kaufmännische Schule Bad Mergentheim – Tranche 1: Virtual Reality im berufsfachlichen Unterricht zur Steigerung des Lernergebnisses durch eine praxis- und handlungsorientierte Vermittlung der Lerninhalte
Die Schule entwickelt und erprobt in Kooperation mit externen Projektpartnern weitere VR-Lernsituationen und weitet den VR-Unterrichtseinsatz aus.
Wilhelm-Schickard-Schule Tübingen – Tranche 1: Entwicklung eines VR-basierten Innovationslabors für interaktives Lernen
Schülerinnen und Schüler sowie Lehrkräfte wenden immersive Techniken an. Sie erhöhen damit ihre digitale Kompetenz und die Orientierung in einer durch virtuelle Medien erweiterten Erfahrungswelt.
Künstliche Intelligenz (KI)
Berufliche Schulen Schramberg – Tranche 2: Entwicklung und Umsetzung eines Konzepts "KI in der Technikerschule und in industriellen Metallberufen"
Das Projekt verfolgt das Ziel, grundlegende KI-Kompetenzen aufzubauen, KI als Lernwerkzeug einzusetzen und Lernenden der Fachschule für Technik sowie Auszubildende in Metallberufen zu befähigen, sinnvolle KI-Anwendungen im Unternehmen zu erkennen und mitzugestalten.
Berufliches Schulzentrum Bietigheim-Bissingen – Tranche 1: KI-Tools im Unterricht (KI-Workshops mit Schulklassen für Fremdsprachen, GGK, Wirtschaftskompetenz)
Relevante Potenziale für den Einsatz generativer KI im Unterricht an beruflichen Schulen werden identifiziert. KI-affine Lehrkräfte führen mit ganzen Schulklassen praxisnahe, bildungsplankonforme Workshops durch und erproben konkrete Anwendungen samt Chancen und Risiken.
Rudolf-Eberle-Schule, Bad Säckingen – Tranche 2: KI-gestützte Individualisierung des Lernens durch Custom Chatbots („CustomKI")
CustomKI nutzt schulisch entwickelte Chatbots zur individualisierten Lernunterstützung. Sie fördern Lernleistung, Selbstwirksamkeit und fachliche Vertiefung und vermitteln zugleich einen reflektierten, verantwortungsbewussten Umgang mit KI im Unterricht.
Neue Energien
Balthasar-Neumann-Schule 1 Bruchsal – Tranche 1: H2K - Wasserstoff Kompetenzzentrum
Fundierte und gesicherte Informationen zum Thema Wasserstoff werden für die Lehrkräfte digital und zukunftssicher aufbereitet, damit die Unterrichtseinheiten in verschiedenen Berufsfeldern der dualen Ausbildung eingesetzt werden können.
Hohentwiel-Gewerbeschule Singen – Tranche 1: Photovoltaik und Energiespeicher
Durch die Arbeit im Innovationslabor Photovoltaik können Schülerinnen und Schüler technisch und naturwissenschaftlich fundiert zum Thema Energiewende Position beziehen.
Building Information Modeling (BIM)
Karl-Arnold-Schule Biberach – Tranche 2: BIMpuls - Zukunft digital bauen
BIM ermöglicht die vernetzte, digitale Planung und Bewirtschaftung von Bauwerken. Durch die zunehmend verpflichtende Nutzung gewinnt die Methode für berufliche Schulen mit Bau‑, Metall‑, Elektro‑ sowie SHK‑Berufen stark an Bedeutung.
Berufliches Schulzentrum Stockach – Tranche 1: Mit- und Selbstbestimmung am Beruflichen Schulzentrum
Wir leben Mitbestimmung und stärken somit das Wir-Gefühl unter den Schülerinnen und Schülern – für ein neues Verständnis von Schulentwicklung.
Constantin-Vanotti-Schule Überlingen – Tranche 1: „Wir sind alle verschieden - we are all different" (Vielfalt im Fokus: Förderung von Akzeptanz, Toleranz und Chancengleichheit in der Schule)
Die Lehrkräfte und die Schülerschaft arbeiten in einem Schulklima, das unter dem Leitsatz „Wir sind alle verschieden – We Are All Different“ die menschliche Vielfalt und Heterogenität wertschätzt und geprägt ist von Akzeptanz, Toleranz und Chancengleichheit.
Gewerbeschule Breisach – Tranche 1: Demokratieförderung
Die Gewerbeschule Breisach etabliert Maßnahmen zur Demokratiebildung und eine demokratische Kultur als Grundpfeiler der Schulgemeinschaft.
Gewerbliche und Hauswirtschaftlich-Sozialpflegerische Schulen Emmendingen – Tranche 2: Build the Change - Demokratie mit Lego Serious Play greifbar machen
Als UNESCO-Projektschule will die Schule junge Menschen zu eigenverantwortlichen Persönlichkeiten entwickeln und Werte wie Toleranz, Vielfalt und Teilhabe stärken. Mit Lego Serious Play (LSP) wird kritisches Denken gefördert: Schülerinnen und Schüler machen gesellschaftliche Probleme sichtbar und entwickeln kreative Lösungen.
Hilde-Domin-Schule Herrenberg – Tranche 2: Demokratiebildung durch eine diskriminierungssensible Schule (präventiv und reaktiv Diskriminierungen aller Formen entgegentreten)
Die Schule etabliert eine diskriminierungssensible Kultur mit Workshops, einer niedrigschwelligen Anlaufstelle und klaren Präventions‑ und Interventionsabläufen. Ein qualifiziertes Kollegium trägt die Maßnahmen nachhaltig in den Schulalltag.
Humpis-Schule Ravensburg – Tranche 1: Implementierung eines Antidiskriminierungs- und Diversity-Konzepts
Die am Schulleben Beteiligten arbeiten mit einem implementierten Antidiskriminierungs- und Diversity-Konzept, das auf dem Praxisleitfaden der Antidiskriminierungsstelle des Bundes beruht und Modellcharakter für andere berufliche Schulen hat.
Sibilla-Egen-Schule Schwäbisch Hall – Tranche 1: Erstellen eines Konzepts „Demokratie an der Sibilla-Egen-Schule leben“
Demokratiebildung ist ein implementierter und von allen am Schulleben Beteiligten getragener und gelebter Grundstein der Sibilla-Egen-Schule.
Theodor-Heuss-Schule Reutlingen – Tranche 2: SCHULE MITEINANDER LEBEN (Angenommen werden - Mitbestimmung erfahren - Vielfalt leben)
Die Schule stärkt eine demokratische und diskriminierungssensible Kultur, in der Lernende Autonomie, Verantwortung und kritisches Denken erfahren. Workshops für neue Klassen sowie präventive und interventive Strukturen unterstützen eine nachhaltige Sensibilisierung im Schulalltag.
Berufliches Schulzentrum Radolfzell – Tranche 1: Integration von Digitalisierung und BNE in das Schulcurriculum
Digitalisierung und Bildung für nachhaltige Entwicklung wird in das Schulcurriculum integriert, damit die Schülerinnen und Schüler eigenständig und selbstbestimmt die aktuellen und zukünftigen gesellschaftlichen Herausforderungen bewältigen können.
Christiane-Herzog-Schule Heilbronn – Tranche 2: Verankerung von BNE im Schulleben
Regelmäßige BNE‑Fortbildungen und eine Materialplattform unterstützen praxisorientierten Unterricht und stärken Selbstwirksamkeit. Begegnungen mit der kenianischen Partnerschule fördern das Verständnis globaler Zusammenhänge und der Sustainable Development Goals (SDGs). Zudem wird die Schulverpflegung gemeinsam weiterentwickelt.
Gewerbliche Schule Backnang – Tranche 1: Energie und Umwelt im Wandel - alternative energetische Konzepte im fachbezogenen und fächerübergreifenden Unterricht
In multiprofessionellen Teams werden schulartenübergreifend Unterrichtskonzepte rund um ein Gewächshaus mit Biogasanlage entwickelt. Auf der Basis von Versuchen und praktischem Lernen erhalten die Schülerinnen und Schüler Einblicke in zukunftsfähige Technologien und lernen einen verantwortungsvollen Umgang mit Ressourcen.
Justus-von-Liebig-Schule Aalen – Tranche 2: Grüner Lernraum (Schulgarten als Innovationslabor für Natur- und Waldpädagogik)
Auf dem Schulgelände entsteht ein Lern‑ und Erlebnisraum mit Gartenbeeten sowie Aufenthalts‑ und Bewegungsbereichen. Er unterstützt einen praxisnahen Unterricht in Natur‑ und Waldpädagogik und stärkt sozial‑emotionale Kompetenzen. Zudem wird die Ausbildung von Erzieherinnen und Erziehern mit dem Ziel einer Frühförderung in Kitas einbezogen.
Kaufmännische Schule Heidenheim – Tranche 1: Weiterentwicklung der BNE-Curricula für die Beruflichen Schulen
Bildung für nachhaltige Entwicklung wird auf verschiedenen Ebenen in allen Klassen durch feste Curricula unter Einbeziehung digitaler Unterstützungsangebote implementiert.
Maria-von-Linden-Schule Heidenheim – Tranche 1: Lernort Generationengarten
Das Projekt fördert mit dem Schulgarten die Bildung für nachhaltige Entwicklung, Toleranz und Verständigung und schafft reale Lernsituationen für Lernende verschiedener Schul- und Berufsarten.
Sprachförderung
Gewerbliche Schule im Hoppenlau mit Technischer Oberschule Stuttgart – Tranche 1: Unterstützung Neuzugewanderter beim Spracherwerb in der Dualen Ausbildung
Neuzugewanderte Schülerinnen und Schüler mit Sprachdefiziten machen durch spezielle Lernmaterialien, Einbindung der Betriebe und die Begleitung durch ein Ausbildungsmanagement Fortschritte im Spracherwerb mit dem Ziel, erfolgreich die Abschlussprüfungen in ihrem Ausbildungsberuf zu bestehen.
Persönlichkeitsentwicklung
Carl-Schaefer-Schule Ludwigsburg – Tranche 2: Mit Positiver Psychologie die Persönlichkeitsentwicklung der Schülerinnen und Schüler stärken und die Resilienz der Lehrkräfte erhalten
In zwei Klassen stärkt das PERMA‑Modell die Persönlichkeitsentwicklung der Lernenden. Ein Ich‑Portfolio, Maßnahmen zur Förderung der Klassengemeinschaft und Lernstandserhebungen begleiten den Prozess. Parallel werden Lehrkräfte in Positiver Psychologie fortgebildet und in ihrer Resilienz gestärkt.
Gewerbliche und Kaufmännische Schulen Müllheim – Tranche 1: „SESAM - Bewusste Schule“, ein Projekt zur Stärkung von Lebenskompetenzen im Berufskolleg
Die Schülerinnen und Schüler erwerben gezielte Strategien zum Umgang mit Stress in Prüfungssituationen und entwickeln lebenslange Kompetenzen für selbstwirksames Handeln, eigenverantwortliches Denken und selbstbestimmte Entscheidungsfähigkeit.
Kaufmännische Schule Waiblingen – Tranche 1: Ich-Wir-Alle (Methoden- und Sozialkompetenztraining)
In IWA entwickeln die Schülerinnen und Schüler durch Methodentraining ihre Sozialkompetenz und Persönlichkeit weiter (ICH), um sicher und reflektiert ihren Platz in der Schule (WIR), im Berufsleben und in der Gesellschaft (ALLE) einzunehmen und Verantwortung für ihr Handeln und die Gemeinschaft zu übernehmen.
Berufliche Orientierung
Johannes-Gutenberg-Schule Heidelberg – Tranche 1: Berufslabor
Berufsorientierung aktiv und praxisnah: Die Schülerinnen und Schüler erleben verschiedene Berufe in den Werkstätten der Schule und profitieren von Workshops zur Beruflichen Orientierung. Im Rahmen des Projekts arbeiten alle an der Berufsorientierung Beteiligten vernetzt, ressourcenschonend und zielführend zusammen.
Schule für Farbe und Gestaltung Stuttgart – Tranche 1: Berufecasting (Praxisnahe Berufsorientierung für alle Schülerinnen und Schüler der 9. Klasse in Stuttgart)
Im Rahmen eines Kooperationsprojekts aller Stuttgarter Schulen werden rund 80 Ausbildungsberufe an Stuttgarter Berufsschulen möglichst praxisnah abgebildet. Auf Knopfdruck kann das Berufecasting gebucht werden. Damit können Jugendliche lebendig und praxisnah für die duale Ausbildung begeistert werden.
Bertha-von-Suttner-Schule Ettlingen – Tranche 1: BERTHA - innovativ - eigenverantwortlich – agil
Angehende Erzieherinnen und Erzieher erarbeiten in projektbasierten Unterrichtseinheiten mit agilen Methoden fächerübergreifend berufliche Handlungskompetenzen. Das Projekt fördert Selbstorganisation, Kollaboration und Reflexionsfähigkeit und stärkt eigenverantwortliches Lernen in einer zunehmend heterogenen sozialpädagogischen Praxis.
Claude-Dornier-Schule Friedrichshafen – Tranche 1: „Neue Fachschule für Technik“ - modern, flexibel, modular -
Zurückgehende Anmeldezahlen für die Fachschule für Technik sind der Auslöser für dieses Projekt. Damit soll die Fachschule für Technik neu gedacht werden, um sie zukunftsorientiert am Schulstandort zu halten. Das Projekt wird in Kooperation mit der Hugo-Eckener-Schule Friedrichshafen durchgeführt.
Elisabeth-Selbert-Schule Karlsruhe – Tranche 1: Brücken bauen in der Pflegeausbildung (Eine Initiative zur Unterstützung und Begleitung von Auszubildenden)
Die Pflege-Auszubildenden schließen ihre Ausbildung durch systematische organisations- und unterrichtsbezogene Unterstützungsmaßnahmen für Auszubildende und Ausbildungsstätte erfolgreich ab. Ziel des Projekts ist es, die Abbrecherquote in der Pflegeausbildung zu reduzieren.
Elly-Heuss-Knapp-Schule Bühl – Tranche 1: Didaktisch-methodische Weiterentwicklung des Ausbildungsangebots in der zweijährigen Berufsfachschule für sozialpädagogische Assistenz (BFSAID - Direkteinstieg Kita)
Das Projekt setzt das Lernen auf Distanz auf Basis von digitalen Lernangeboten speziell für die zweijährige Berufsfachschule für sozialpädagogische Assistenz um und stärkt dadurch die Attraktivität des Bildungsgangs im ländlichen Raum sowie die individuelle Förderung.
Gewerbliche Schule Bad Mergentheim – Tranche 1: Einführung des Kombimodells „1+3" bzw. „1+2"
Die Einführung der neuen Schulart "Ausbildung plus 1" ermöglicht Schülerinnen und Schülern mit Migrationshintergrund und Geflüchteten einen gelingenden Übergang in das Berufsleben durch ein vorgeschaltetes Ausbildungsjahr mit erfolgreichem Ausbildungsabschluss.
Hugo-Eckener-Schule Friedrichshafen – Tranche 1: Fachschule für Wirtschaft - digital, modular, flexibel
Zurückgehende Anmeldezahlen für die Fachschule für Wirtschaft sind der Auslöser für dieses Projekt. Damit soll die Fachschule für Wirtschaft neu gedacht werden, um sie zukunftsorientiert am Schulstandort zu halten. Das Projekt wird in Kooperation mit der Claude-Dornier-Schule Friedrichshafen durchgeführt.
Humpis-Schule Ravensburg – Tranche 2: Implementierung einer Ausbildung zum Fachlageristen/zur Fachlageristin in drei Jahren
Das Projekt erprobt eine dreijährige Ausbildung zum Fachlageristen, um Jugendlichen mit Sprachdefiziten, Lernschwierigkeiten oder sozialen Herausforderungen einen erfolgreichen Berufsabschluss zu ermöglichen. Durch gestreckte Lehrplaninhalte und individuelle Förderung sollen Ausbildungsabbrüche reduziert und Lernergebnisse dauerhaft verbessert werden.
Meilensteine des Projektes
Die Meilensteine des Projektes unterstreichen den Vernetzungsgedanken.
Zentrale Meilensteine:
Am 19.07.2024 fand die Online-Kick-off-Veranstaltung des Projektes innolabBS mit Herrn Hager-Mann, Ministerialdirektor im Kultusministerium und Herrn Lorenz, Abteilungsleiter im Kultusministerium, statt.
Im Mittelpunkt des Online-Meetings standen das erste „Kennenlernen“ von Projektschulen und weiteren Projektbeteiligten, die das Projekt in vielfältiger Weise begleiten und unterstützen.
Am 20. und 21. November 2024 fand im Hohenwart Forum Pforzheim der offizielle Start des Innovationslabors Berufliche Schulen „innolabBS“ des Kultusministeriums Baden-Württemberg statt. Vertreterinnen und Vertreter von 53 Projektschulen kamen zusammen, um die Weichen für die nächsten drei Jahre zu stellen. Ministerialdirigent Klaus Lorenz führte mit seiner Eröffnungsrede in das Projekt ein. Anschließend gab Kultusministerin Theresa Schopper in einer Videobotschaft den offiziellen Startschuss für das Innovationsprojekt.
Der Journalist Christian Füller betonte in seiner Keynote die veränderten Anforderungen an Schule und Bildung. Die Professoren Schumann (Universität Konstanz) und Seifried (Universität Mannheim) erläuterten eindrucksvoll, wie Veränderungsprozesse initiiert werden können und welche Kräfte Innovationsprojekte vorantreiben.
Ein zentrales Ziel der eineinhalb Tage dauernden Veranstaltung war die Vernetzung der Projektschulen. Durch den Austausch von Erfahrungen und Erkenntnissen können die Schulen voneinander profitieren und gemeinsam innovative Ansätze entwickeln.
Am 26. und 27. Januar 2026 lud das Kultusministerium des Landes Baden-Württemberg im Rahmen des Projektes „Innovationslabor Berufliche Schulen“ (innolabBS) zum Zukunftskongress nach Mannheim ein. Unter dem Motto „Impulse für die berufliche Bildung von morgen!“ trafen sich Vertreterinnen und Vertreter aus Bildung, Verwaltung, Wissenschaft und Wirtschaft in der Universität Mannheim.
Der Fachtag bot Raum zum Netzwerken und lieferte wertvolle Impulse für die Teilnehmenden. Highlight des Kongresses war der Marktplatz, auf dem die rund 50 Schulen der ersten Tranche Ergebnisse und Erfahrungen anlässlich der ersten Halbzeit des Projekts präsentierten und zum Austausch einluden. Gleichzeitig bildete der Zukunftskongress den Rahmen für den Start von rund 30 weiteren Projekten der zweiten Tranche.
- Statusgespräch
- Projektbericht
- Regionaltreffen
- Clustertreffen
In Planung
Ansprechpartner
Susanne Müller
Referat 41
Recht, Verwaltung, pädagogischer Grundsatz
Telefon: 0711 279-4174
innolab@km.kv.bwl.de
Barbara Kusebauch
Referat 41
Recht, Verwaltung, pädagogischer Grundsatz
Telefon: 0711 279-4313
innolab@km.kv.bwl.de
Brigitte Gass
Regierungspräsidium Freiburg
Referat 76 – Berufliche Schulen
Telefon: 0761 208-6119
Brigitte.Gass@rpf.bwl.de
Dr. Margarete Strasser
Regierungspräsidium Stuttgart
Referat 76 – Berufliche Schulen
Telefon: 0711 904-17633
Margarete.Strasser@rps.bwl.de
Sören Sauder
Regierungspräsidium Karlsruhe
Referat 76 – Berufliche Schulen
Telefon: 0721 926-4559
Soeren.Sauder@rpk.bwl.de
Markus Häusel
Regierungspräsidium Tübingen
Referat 76 – Berufliche Schulen
Telefon: 07071 757-2217
Markus.Haeusel@rpt.bwl.de


